Ensure women with a history of thyroid disease are biochemically euthyroid before conception.
Women with established hyperthyroidism preconception should be referred to Endocrinology for careful consideration of their treatment options pre-conception.
Women with established pre-existing hypothyroidism who are on levothyroxine replacement preconception often require increased levothyroxine once they are pregnant.
- Increasing levothyroxine by two additional tablets per week once pregnancy is confirmed avoids development of overt hypothyroidism among most women.
Example: A woman on levothyroxine 100 mcg/day with TSH = 3.5 mIU/L prior to conception should take levothyroxine 100mcg/day Monday to Friday and 200mcg/day on Saturday and Sunday or levothyroxine 125 mcg/day once pregnant. - However, to avoid iatrogenic hyperthyroidism, if preconception thyroid stimulating hormone (TSH) is known to be <1.5 mU/L (7), we suggest maintenance of preconception levothyroxine dose.
- Monitor TSH at time of pregnancy confirmation and every 4 weeks less than 20 weeks gestation or until stable TSH is achieved within gestational age specific reference ranges (see table below) then q trimester thereafter. Adjust levothyroxine to achieve and maintain TSH within gestational age specific reference ranges.
- Postpartum women should return to their pre-pregnancy levothyroxine dosage and have a TSH checked 6 weeks postpartum to ensure it is normal.
Counsel patients to avoid co-ingestion of levothyroxine with iron or calcium supplements.
Universal screening for subclinical hypothyroidism in pregnancy is not currently justified. There is currently no evidence of benefit for treatment of subclinical hypothyroidism during pregnancy in large randomized controlled trials (1, 3, 4).
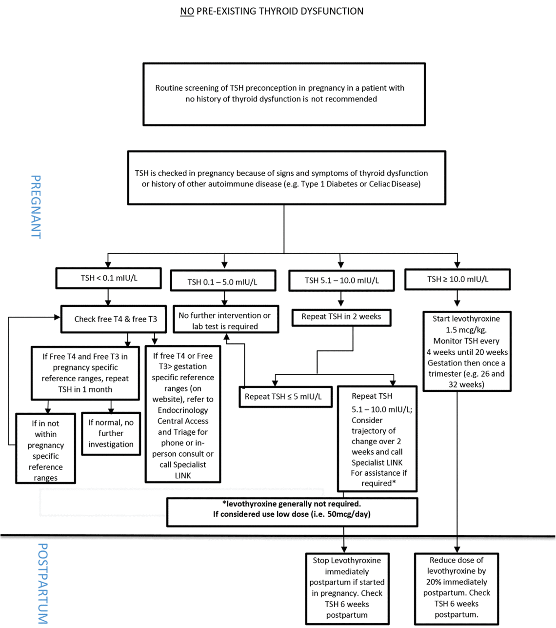
If TSH is checked in pregnant women with no history of thyroid dysfunction and found to be:
TSH>10mIU/L
- Initiate levothyroxine at approximately 1.5 μg/kg/day. Monitor TSH every 4 weeks less than 20 weeks gestation or until TSH steady state is achieved. Thereafter a TSH can be repeated q trimester to ensure that it remains normal. Adjust levothyroxine to achieve and maintain TSH within gestational age specific reference ranges.
- Postpartum: 20% dosage reduction of Levothyroxine and check TSH 6 weeks postpartum
TSH ≥ 5mIU/L and <10mIU/L
- Repeat in 2 weeks:
- if TSH ≤ 5 mIU/L – no further intervention or labs tests required
- If TSH if persistently > 5 mIU/L and <10mIU/L - No evidence of benefit of Levothyroxine in randomized control trials that included antibody positive women*(1, 3, 4). Therefore, levothyroxine generally not required. If decision to start levothyroxine is made use low dose (i.e.50 mcg/day.) If levothyroxine initiated during pregnancy stop postpartum and recheck TSH 6 to 12 weeks postpartum
If TSH 0.1 to <5 mIU/L
- No further intervention or lab testing of TSH or antithyroid peroxidase antibodies required (1, 3, 4)
If TSH <0.1 mIU/L
- Check Free T4 and Free T3
- If Free T4 or Free T3 elevated above gestational age specific reference ranges (in table below), consider referral to Endocrinology Central Triage for phone or in person consultation. Endocrinology will see such patients (or do a phone consult if indicated) with in 1 week to 10 day of receipt of referral.
Endocrine Central Triage phone 403-955-8633 or Fax 403-955-8634
Reference Studies
- Yamamoto JM, Benham JL, Nerenberg KA, Donovan LE. Impact of levothyroxine therapy on obstetric, neonatal and childhood outcomes in women with subclinical hypothyroidism diagnosed in pregnancy: a systematic review and meta-analysis of randomized controlled trials. BMJ Open 2018;8:e022837. doi: 10.1136/bmjopen-2018-022837.
- Donovan LE, Metcalfe A, Chin A, Yamamoto JM, Virtanen H, Johnson JA, Krause R. A Practical Approach for the Verification and Determination of Site- and Trimester-Specific Reference Intervals for Thyroid Function Tests in Pregnancy. Thyroid. 2019 Mar;29(3):412-420.
- Casey BM, Thom EA, Peaceman AM, et al. Treatment of Subclinical Hypothyroidism or Hypothyroxinemia in Pregnancy. The New England Journal of Medicine 2017;376:815-25.
- Lazarus JH, Bestwick JP, Channon S, et al. Antenatal thyroid screening and childhood cognitive function. The New England Journal of Medicine 2012;366:493-501.
- a. Haining Wang, Hongwei Gao, Hongbin Chi et al Effect of Levothyroxine on Miscarriage Among Women With Normal Thyroid Function and Thyroid Autoimmunity Undergoing In Vitro Fertilization and Embryo Transfer A Randomized Clinical Trial. JAMA 2017;318(22):2190-2198.
- b. Dhillon-Smith RK, Middleton LJ, Sunner KK et al Levothyroxine in Women with Thyroid Peroxidase Antibodies before Conception.The New England Journal of Medicine 2019 Apr 4;380(14):1316-1325. doi: 10.1056/NEJMoa1812537. Epub 2019 Mar 23.
- Lemieux P, Yamamoto J, Nerenberg K, Metcalfe A, Chin A, Khurana R, Donovan LE. Thyroid Laboratory Testing and Management in Women on Thyroid Replacement Before Pregnancy and Associated Pregnancy Outcomes. Thyroid. 2021 May;31(5):841-849.
Gestational Age Specific Reference Ranges (Table 2)
Weeks Gestation | TSH mIU/L | Free T4 pmol/L | Free T3 pmol/L | Total T4 nmol/L |
---|---|---|---|---|
4 to 8 | 0.1 – 4.0 | 10 - 25 | 3.5 – 6.5 | Not Applicable |
9 to 12 | 0.1 – 3.0 | 11 - 22 | 3.5 – 6.0 | Not Applicable |
13 to 27 | 0.1 – 4.0 | 10 - 19 | 3.5 – 6.0 | 90 - 180 |
28 to Term | 0.5 – 5.0 | 9.0 - 17 | 3.0 – 5.2 | 75 - 190 |
Medical Decision Limits
Interpretation and Management of TSH Measured in Pregnancy.

*No evidence of benefit of Levothyroxine in randomized control trials that included antibody positive women*(1, 3, 4). Therefore, levothyroxine generally not required. If considered use low dose (i.e.50 mcg/day.)
Hard copies are available for the content of this page as well as the Medical Decision Limits Tree Diagram.